
人工智能(artificial intelligence,AI)是指由机器所展示的智能,即执行通常需要人类智能的任务,例如视觉感知、语音识别、决策和语言翻译等(New Oxford Dictionary,2023)。随着工业4.0的兴起,AI在商业领域迅速应用,并对创业理论与实践产生了深远影响(Giuggioli和Pellegrini,2023;van Gelderen等,2021)。在理论层面,AI对于传统的创业机会识别方式(Shepherd和Majchrzak,2022)、资源要素(Bessen等,2022)以及决策制定(Townsend和Hunt,2019)等带来了颠覆性影响。与其他技术相比,AI具有更高的自主性和互动性(李修全,2021),因此它能够不断地从数据中学习和自我改进,并改变创业者先前的机会识别和决策方式。这引发了越来越多研究者探究AI和创业之间的关联(Obschonka和Fisch,2022)。例如,Small Business Economics、Technovation等期刊相继发表了与AI相关的创业研究专刊(Obschonka和Audretsch,2020;Si等,2023);两本创业领域顶级期刊Journal of Business Venturing和Entrepreneurship Theory and Practice也发表了研究,探讨AI等数字技术为创业带来的前所未有的机会和挑战(Chalmers等,2021;Shepherd和Majchrzak,2022)。
在实践层面,自从2022年底OpenAI发布ChatGPT之后,AI引发了社会的广泛关注。生成式AI,如ChatGPT,具备算法、模型、规则生成文本、声音、图片和视频等内容的生成能力(Du等,2024),创业者和知名企业开始积极进入AI领域,追逐这一技术变革带来的商机。创业作为AI发展的关键推动力,对于推广和应用AI至关重要(Shepherd和Majchrzak,2022)。这一实践应用的快速增长产生了许多AI与创业主题相关的研究成果(Giuggioli和Pellegrini,2023;Obschonka和Audretsch,2020)。然而,当前文献的分布较为零散,亟须对AI和创业的研究进行系统梳理和总结,以明确当前研究现状、不足和未来研究方向。尽管已经有国内文献总结了AI赋能创业的理论框架(刘志阳和王泽民,2020),但近年来AI与创业领域的文献急剧增加,同时AI技术本身也发生了重大变革(Short和Short,2023)。因此,有必要对AI与创业的相关研究进行全面的梳理,以揭示其重要性和未来的研究价值。
本文通过检索国际权威期刊上AI和创业的相关研究,经过系统筛选得到了70篇相关文献。首先,本文对这70篇文献进行了归纳和整理,发现AI已经对创业研究的内容和方法产生了影响。研究内容方面,包括了AI对创业意向、创业机会、创业资源、创业决策、创业绩效和创业治理的影响;研究方法方面,主要包括一些AI驱动下创业研究中有关预测和测量的文献。随后,通过对上述七类主题的研究现状进行梳理,提出了七个未来有价值的研究方向,包括不同制度框架下AI对创业意向和创业活力的影响机制、AI的机会发现观与机会创造观、AI能力的形成与组织嵌入机制、AI与创业者的混合决策机制及其结果、AI与企业绩效的共演机制、AI时代的创业治理机制以及AI方法在创业研究中的应用。本文主要贡献在于:(1)提供了AI如何在各个方面影响创业研究的全面视角。本文通过系统梳理和回顾AI与创业的相关文献,尤其是近3年的文献,归纳出了七类主题,为理解AI在创业领域的综合影响提供了丰富视角;(2)明确了AI的技术特性,明确AI是一个多层级的智能技术体系,并指出概念界定的不一致导致AI影响创业的既有研究间难以形成有效对话;(3)构建了AI与创业研究的整合分析框架,识别了现有研究存在的空白,提出了七个未来研究方向,强调了AI在创业过程中发挥的核心作用,以期为未来研究提供方向和动力。
二、AI的界定和分类AI是指经过训练可执行与人类智能相关任务的工具,通过解释和学习外部数据,并利用学习内容灵活地适应设定要求以实现特定目标,包含数据、算法和算力三要素(New Oxford Dictionary,2023;Shepherd和Majchrzak,2022)。现有研究大多从方法维度(Bahoo等,2023;Shepherd和Majchrzak,2022)、功能维度(Garbuio和Lin,2019)和表现形式(Davenport等,2020)三方面对AI进行了分类探讨(如表1所示)。
| AI的分类 | 核心特征 | 应用示例 | |
| 方法 维度 |
机器学习 | 从训练数据中学习模式并进行预测,可分为有 监督和无监督学习 |
分析消费者行为,提供个性化的购物体验和推荐 |
| 自然语言处理 | 分析人类的语言,帮助机器理解、解释和操纵 人类语言(例如文本、语音) |
语音识别、聊天机器人和虚拟助手 | |
| 人工神经网络 | 模仿人类大脑的工作方式,结合类似神经元的 结构特征分析数据 |
自动驾驶技术 | |
| 功能 维度 |
辅助智能 | 完成简单明确的规则化重复性任务 | 数据验证、业务流程模拟、风险评估 |
| 增强智能 | 通过复杂算法和大数据分析进行个性化服务 | 精准营销、智能客服、销售预测 | |
| 自主智能 | 能够自主学习和决策,自动执行任务 | 实时决策系统 | |
| 表现 形式 |
数字AI | AI的应用程序,无物理化身 | 大模型、多模态AI |
| 具象AI | 将数字AI嵌入到实体或者机器人之中 | 银行、商超或者宾馆的实体机器人,工厂的机械臂 | |
| 来源:根据Bahoo等(2023)、Shepherd和Majchrzak(2022)、Garbuio和Lin(2019)、Davenport等(2020)总结。 | |||
AI本质上是一个多层级的智能技术体系,包括共性建模方法(如随机森林)、专项智能技术(如语音识别)和典型智能系统(如自动驾驶)三个层次,并且其最突出的两个特性是自主性和互动性(李修全,2021)。其中自主性是指AI能够在没有人类直接干预的情况下执行任务和做出决策的能力(Jarrahi,2018;Townsend和Hunt,2019);而互动性指的是AI能够与用户、其他系统、环境以及它们自身进行有效的互动和沟通(Chalmers等,2021;Shepherd和Majchrzak,2022)。但现有研究大多泛泛地使用AI这一术语,忽视了其在概念类别、功能等方面的差异(Lee等,2022;Schiavone等,2023)。这种定义的模糊与理解上的差异阻碍了研究成果之间的有效对话,导致新的理论见解难以发展。
三、文献检索与分析(一)文献检索
本文以Web of Science为主要数据库,通过Scopus作为补充数据库进行文献检索。为保证文献质量,本文选择英国商学院协会出版的高质量学术期刊指南中AJG4*、AJG4和AJG3的期刊,并将Journal of Business Venturing Insights(JBVI)和Business Horizons(BH)
|
| 图 1 文献识别流程与方法 |
(二)文献分析
从文献发表数量来看,AI在创业领域的研究还相对较少(见图2),近几年才开始得到较多学者关注。从发表时间来看,AI在创业领域的相关文献自2018年开始,截至2023年10月,已经有19篇相关文献发表,表明AI和创业领域的相关研究正在快速发展。
|
| 图 2 AI在创业领域的研究文献发表趋势 |
从期刊发表分布来看,AI在创业领域的相关文献主要发表于管理、创业、创新和战略等主题的期刊(详见表2),这表明AI在创业领域的研究具有多学科属性。
| 序号 | 期刊名称 | 发表数量(篇) |
| 1 | Entrepreneurship Theory and Practice | 10 |
| 2 | Small Business Economics | 6 |
| 3 | Technological Forecasting and Social Change | 6 |
| 4 | Journal of Business Venturing Insights | 6 |
| 5 | International Journal of Entrepreneurial Behaviour and Research | 5 |
| 6 | Journal of Business Research | 4 |
| 7 | Journal of Small Business Management | 4 |
| 8 | Journal of Business Venturing | 3 |
| 来源:作者根据相关文献整理。 | ||
为了分析AI在创业领域的研究现状,探索现有研究较有影响力的学者和国家,本文使用了VOSviewer软件进行分析。在Web of Science核心数据库中以纯文本文件的格式下载了文献的“全记录与引用的参考文献”的内容,并将其导入软件中进行分析。在Create(创建)中,选择Citation(引用)功能中的Authors(作者)和Countries(国家)两项内容来分析,结果见图3和图4。图中节点的大小表示相关作者和国家的被引次数,节点越大代表相关作者和国家发文被引次数越多;节点间的线条表示相关作者和国家间的引用关系,线条的粗细表示被共引文献的频率和数量,粗线条表示两个作者或国家的文献经常被引用在同一篇文献中。
|
| 图 3 AI在创业领域研究的作者引用网络图谱 |
图3中显示了作者发文被引次数和总体连线密度情况,本文发现这70篇文献是由199名作者合作完成的,其中节点较大的是Obschonka、Davidsson、Antretter和Nambisan四位学者,他们的研究成果得到较多作者的引用,在该领域研究中有较高影响力。
图4中显示了文献所属国家的发文被引次数和总体连线密度情况,70篇文献共来自36个国家,为了使图谱更加简洁明了,本文将国家最小被引量阈值设置为3,显示结果为11。从图4中可以看出被引用量较多的分别是美国、澳大利亚、意大利、德国和英国五个国家,而中国的被引用量还相对较少。
|
| 图 4 AI在创业领域研究的国家引用网络图谱 |
为了确保研究主题分类的规范性,本研究采用了背对背分类的方式,并测量了研究者的评分者信度(interrater reliability)(于晓宇等,2022)。具体来说:(1)两位研究者进行独立的背对背分类,对70篇文献进行逐一标注;(2)根据两位研究者的分类结果,计算了比例一致性(proportion agreement),最终的比例一致性系数为0.81,高于门槛值0.75(Ellis,1994),表明了本文的研究主题分类有较高的信度水平;(3)对于分类不一致的文献,本研究邀请第三位研究者参与最终的归类;(4)本研究还邀请了3位国内创业领域的专家对研究主题的分类进行了检查,以确保分类无误。最终,本研究将既有AI与创业的相关研究归为七类主题。从图5中可知,目前占比前三的研究主题分别是使用AI开展创业研究(占比30%)、AI与创业绩效(占比18%)和AI与创业决策(占比为18%)。
|
| 图 5 AI影响创业的研究主题占比 |
在研究内容方面,本文结合创业意向是个体创业行为的决定因素的观点(Ajzen,1991),首先总结了AI对创业意向的影响;其次,围绕创业研究的核心观点,即如何、由谁以及以何种方式去发现、评估和利用机会的学术研究(Shane和Venkataraman,2000),本文分别对AI影响创业机会、创业资源和创业决策的相关研究进行了梳理;随后,总结了AI影响创业绩效和创业治理的研究。在研究方法方面,本文系统归纳了现有AI驱动下创业研究中有关预测和测量的相关研究。
(一)AI对创业意向的双重影响
创业意向是指个体或团队在考虑未来行动时开展创业活动的倾向(Ajzen,1991;Thompson,2009)。既有研究认为,AI会影响个体创业意向(Chatterjee等,2022),但关于AI对个体创业意向及经济系统创业活力的具体影响,目前尚存争论。例如,D'Mello(2019)探讨了自动化和机器人等AI技术对创业的影响,发现AI会导致持久且严重的工作岗位流失,但如果政府为失业个体提供全民基本收入,保障基本的生存需求,就可以促进一些机会敏锐、风险倾向高的个体选择创业。
然而,Chalmers等(2021)提出了另外一种理论猜想,即AI驱动的技术平台对经济生活的主导地位进一步加强(Shapiro,2019),不仅领导了AI技术的发展和投资,还拥有大量专利来强化竞争地位(Hartmann和Henkel,2020),这会导致创业机会更多地由掌控平台交易和竞争参数的私营公司所控制(Zhu和Liu,2018);长期来看,创业机会被某些私营公司控制不仅会降低经济系统总体生产率,还会导致生产性资源配置降低,降低整体创业活力,因此如果反垄断未能发挥作用,创业活动可能会陷入长期停滞(Decker等, 2017)。
另外,部分研究关注了AI对不同群体创业意向影响的差异。Fossen和Sorgner(2021)通过美国2011—2018年的月度人口普查数据样本,探究了数字化对职业的破坏性和变革性影响,发现与低技能员工相比,高技能员工由于工作能力强、教育水平高,因此面临破坏性数字化
综上,既有研究在AI对创业意向的影响方面存在分歧,AI既可能增强个体的创业意向,也可能使创业机会集中于平台企业中进而降低整体的创业活跃度。虽然部分研究强调了制度所发挥的重要作用,但现有研究缺乏采用实证研究的方法检验制度对AI与创业意向的影响。另外,先前研究大多从劳动力替代或补充的视角,来讨论AI对于不同群体创业意向的影响,但对不同文化与经济背景下(如国家)的群体差异关注不足,而且忽视了AI在替代或补充过程中所创造的新机会(Shepherd和Majchrzak,2022)。例如,基于AI的新产业、新业态和新模式(陈晓红等,2022),这些新机会亦将提高一些个体和企业的创业意向。
(二)AI赋能创业机会的发现和创造
创业机会是指新的“目的与手段”组合,包括新产品/服务、商业模式等组合(Eckhardt和Shane,2003)。既有研究主要从利用AI帮助创业者识别“新手段”、识别“新目的”、检测机会假设,及匹配机会识别者与利用者四个方面探索了AI对创业机会的影响。
首先,AI在帮助创业者拓宽知识走廊(knowledge corridors),识别出先前看不到的机会(新手段)方面具有独特优势。创业者存在“人类固有的局部搜索惯例”等局限(Lupp,2023;von Krogh,2018)。AI,尤其是机器学习在一些领域正好可以弥补这些局限,其中深度学习算法在发现高维数据中的复杂结构方面表现出色(LeCun等,2015),可以帮助创业者、初创企业从复杂数据中识别出先前由于认知局限难以发现的模式,进而识别新机会(Cockburn等,2019;Schiavone等,2023;Shepherd和Majchrzak,2022)。例如,制药企业可以使用无监督机器学习来分析医学论文数据和专利数据集,识别药物、疾病和基因之间的相互联系,以及难以用肉眼快速检测到的未知模式,从而创造出新的药物配方组合(Lupp,2023)。如果没有AI的辅助,即便创业者从理论上推导出了新的创意(如,新材料或基因序列),也需要通过大量实验和更长的时间才能判断新创意的可行性,而AI的计算能力提高了发现新手段的可能,并降低了实验新创意的成本和时间。
其次,AI增强了创业者利用社交情感分析(Gaspar等,2016)和自然语言处理来分析社交媒体和其他数据,以识别客户需求(新目的)。例如,Chalmers等(2021)提出,尽管创业者可以手动扫描在线客户论坛,寻找他们希望颠覆的产品或服务,从而识别未被开发的需求(Savin等,2023);或通过查看社交媒体上的趋势(Davidsson等,2020),来寻找未来潜在的客户需求,但利用AI增强的方法能大规模地分析出所有客户在社交媒体或其他数据库中表现出的情感偏好,并利用客户的非结构化文本数据来识别和预测客户的潜在需求,进而帮助创业者提出可以推动业务发展的新见解(Majchrzak等,2021)。同时,企业也可以使用AI来理解客户需求,识别新的客户细分,进而实现更高程度的定制化(Burström等,2021)。
再次,AI增强了创业者和利益相关者之间的互动,进而帮助创业者低成本的地测试潜在创业机会。一方面,AI可以帮助创业者利用现有的数据来预测客户对功能或定价变化的反应(Chalmers等,2021);另一方面,通过获取并分析客户对产品的反馈,来快速修改或放弃机会(Guo等,2017;Shepherd和Majchrzak,2022)。例如,智能应用程序通过利用各种数据流,可以不断与消费者互动并获取反馈,了解他们的实时需求、偏好,并可以主动提供一些定制化的方案,这极大地帮助了创业者和企业快速识别和修改潜在的机会(项国鹏等,2022;Guo等,2017)。
最后,AI使机会识别者和机会利用者之间实现精准的需求匹配。例如,Shepherd和Majchrzak(2022)强调,已经有孵化器使用机器学习算法来帮助初创公司与成熟的组织进行匹配,通过这种匹配,初创公司可以为成熟组织提供所需的创新方案,而成熟组织则为其提供相应的资金、声誉以及关系网络。孵化器正实现利用AI将创业机会的“识别者”和“利用者”两个角色分开,这在一定程度上弥补了创业者,尤其是创业新手在开发机会方面的资源和经验缺陷。
综上,先前研究强调了AI在帮助创业者发现和创造机会方面发挥的关键作用,却忽视了AI本身在机会识别、检测和匹配方面的劣势,以及创业者发挥的作用。就像在医学影像领域中深度学习可以帮助医生识别患者的病灶影像(LeCun等,2015),但其无法分析患者的病例文本等其他关键信息,依然需要人类医生参与,所以学者需要更深入地探究AI与创业者在创业机会识别和开发过程中的协作机制。此外,在机会识别和开发等方面,创业者的行动至关重要,但既有研究并未充分探讨AI时代背景下创业者行动所发挥的具体功能和作用。
(三)AI对创业资源的多维影响
创业资源是指创业者用来启动和经营新创企业的各种资产和能力,包括资金、人力资源和知识等(Baker和Nelson,2005;Zhang等,2010)。但许多新创企业的资源都十分有限(Baker和Nelson,2005),且常面临能力和专业知识缺陷(蔡莉等,2019)。当前AI与创业资源的研究主要包括:AI如何帮助企业获取、生成和利用资源,以及数据资源对于AI企业的影响。
首先,在获取资源方面,有研究发现AI有助于新创企业获取投资者的风险投资。例如,Truong(2023)探究了初创企业的AI能力对于资源获取的影响,相比于仅使用AI来解决行业问题的初创企业,在AI领域具有核心技术能力(如拥有独特的训练数据集)的初创企业会更容易获得投资者的青睐。而在生成资源方面,研究者强调了资源的可再生性(Nambisan等,2019),部分研究发现创业者可以利用其他知名企业家的叙事内容训练生成式语言模型,并低成本地创作叙事内容或优化叙事修辞,进而提高初创企业在利益相关者面前的沟通效果(Oo等,2023;Short和Short,2023)。
其次,在利用资源方面,AI可以帮助企业更高效地利用手头资源,降低资源损耗。von Briel等(2018)描述了AI等数字技术推动创业过程的不同机制。例如,工业机器人可以自动执行特定的任务,减少完成任务所需要的时间(压缩机制),并释放通常需要执行这些任务的参与者和资源(保存机制),使创业者可以从繁杂的重复工作中解放出来,开展更多的创造性工作(Chalmers等,2021;Leonardi,2011;Schiavone等,2023),从而提升资源利用效率(von Briel等,2018)。Schiavone等(2023)则发现,AI可以降低创业成本和资源限制,通过数据分析,创业者可以更有效地利用资源。例如,MyDataModels平台使用遗传算法极大减少了初创企业在数据收集和整理方面消耗的人力和财务资源,使初创企业可以将更多的资源放在验证创业想法方面(Schiavone等,2023)。
最后,部分研究聚焦AI企业,强调数据资源对于企业能力提升和快速成长的重要作用。具体来说,在能力提升方面,一些研究发现数据资源是AI企业提升自身能力的基础,其作为一种有形资源在企业塑造AI能力方面不可或缺(Lou和Wu,2021;Mikalef和Gupta,2021);在快速成长方面,Bessen等(2022)基于159家AI初创企业的调研数据,探究了训练数据集在AI初创企业开发和改进算法时的重要性,发现拥有专有训练数据的初创企业能够利用专有数据生产出那些不易被模仿的产品,这种差异化更强的产品有利于企业建立竞争优势,因此更有可能获得风险投资。
综上,研究已从积极的方面说明了AI在各类创业资源获取、生成和利用中的关键作用,但却忽略了AI的潜在风险。例如,创业者在使用ChatGPT生成各类文案时,会遭遇不良语言输出和一些幻觉。另外,独特的数据集与算法对AI初创企业的创立与成长至关重要,但关于这类企业如何有效获取所需数据,以及企业应该如何管理数据、如何设置数据资源的可访问性门槛等问题尚未获得关注。最后,AI能力是企业利用AI选择、编排和利用特定资源的基础(Mikalef和Gupta,2021;Sjödin等,2021),但是当前创业资源获取和利用的研究中,对AI能力的概念、形成与组织嵌入机制的探究并不充分。
(四)AI重塑创业决策
创业决策是指创业者在创业过程中制定的关键决策,其直接塑造了新创企业的发展轨迹(Shepherd等,2015)。当前AI与创业决策的相关研究包括了AI对创业者决策的增强作用(Townsend和Hunt,2019)、AI与创业者之间的协同决策(Daugherty和Wilson,2018)和人工群体智能三个方面。
首先,许多研究关注了在不确定环境下,AI对创业者决策的增强作用。由于无法全面分析组织内外部的环境信息,创业者决策时常伴随不确定性,而AI可以通过全面收集、分析内外部信息,来帮助创业者进行预测(Jarrahi,2018)。具体来说,AI可以通过概率和数据驱动的统计推断方法从大量数据中对未来事件进行预测,并识别出各个要素之间的相互作用关系。这种基于AI的数据分析与预测功能,可以帮助创业者应对创业过程中的不确定性,改进创业者的决策系统(Giuggioli和Pellegrini,2023)。例如,在进行市场数据分析时,AI可以帮助创业者从大量数据中诊断出市场的潜在需求,为创业者的决策提供依据,进而增强创业者决策的自信心(Townsend和Hunt,2019)。
其次,AI与创业者通过人机协同的方式实现能力互补,有助于做出更有效的决策。由于信息缺失以及认知能力的有限性,创业者常采用启发式决策(Busenitz和Barney,1997;Tversky和Kahneman,1974),导致其很难全面地思考复杂情境中的问题,进而降低了决策的有效性。然而,AI可以通过其强大的计算能力,为解决创业决策中的复杂问题提供方法(Jarrahi,2018)。例如,Giuggioli和Pellegrini(2023)认为企业可以开发AI驱动的数据分析与人类决策混合的智能决策系统,来提升自身的决策效率和质量。在这种混合智能决策系统中,创业者将处理模糊性问题的优势与AI处理复杂性问题的优势相结合,极大提升了创业决策的有效性(Jarrahi,2018)。就像Stitch Fix将人机混合决策系统应用于服务交付和产品研发当中,AI和设计师可以分别高效处理结构化数据和非结构化数据,在这种人机混合决策系统中,公司产品和服务的决策效率得到显著提升(Wilson等,2016)。
最后,AI还可以促进创业者与利益相关者之间的互动,构建出人工群体智能(artificial swarm intelligence)。人工群体智能类似蜂群这种生物模型,即一个群体进行自组织互动,随着群体成员的合作并趋向于优化群体结果的解决方案,群体的智能会被放大并减少错误(Metcalf等,2019)。在创业的过程中,人工群体智能可以帮助创业者挖掘不同成员的知识和信息,进而做出最优决策(Shepherd和Majchrzak,2022)。人工群体智能可以汇集数千人的见解,将群体的智力进行放大,作为一个统一系统进行决策,并向创业者提供决策见解,改善和加快其决策的过程(Metcalf等,2019)。例如,Rosenberg等(2018)使用Swarm AI平台,模拟了人工群体智能,发现人工群体智能所做出的胸部X光片诊断比医生个体、深度学习诊断系统都更为准确。
综上,研究已经探讨了AI在创业者决策中的三个关键方面:增强、协同和群体智能。但这些研究通常忽略了创业者的决策逻辑和风格,而这些因素会直接影响创业者的决策行为。此外,尽管有研究开始探索人机协同决策,但是在优化人机互动、提高协同效率方面的研究还不够充分。我们仍需了解在不同情境下,AI是增强还是替代创业者的决策,以及两者在决策过程中的互补机制。另外,尽管已有研究概括了AI在决策中的作用,但很少涉及不同AI技术(如分析式和预测式AI)之间的差异,因此无法确定不同技术在与创业者协同决策时可能带来的独特影响。
(五)AI对创业绩效的多维影响
当前AI与创业绩效的相关研究已经关注到了AI对不同维度绩效的影响和AI初创企业绩效的影响因素两个方面。首先,许多研究从资源或能力的视角探讨了AI对不同类型绩效的影响作用。在资源视角下,Mikalef和Gupta(2021)基于资源基础观,发现企业AI能力可以将许多需要花费大量人力、物力和时间的手工过程智能化,并释放员工的创造性,促进企业开展创新活动,从而提升组织绩效;Schiavone等(2023)从资源视角阐述了AI在企业销售和扩张阶段的重要性,即AI实现了整个销售过程的时间压缩,让销售人员能更专注于增值活动,减少人力资源浪费,并通过对现有资源的动态调整找出新的销售模式,从而提升客户满意度和企业销售额。在能力视角下,Reis等(2020)基于动态能力理论,揭示了组织如何利用机器学习提升公司绩效水平,研究发现使用机器学习能够帮助企业更高效地开展业务流程,通过不断的迭代学习提升公司适应环境变化的能力,从而提升公司财务和战略绩效;Dubey等(2020)则从动态能力的视角,发现采用AI驱动的大数据分析有助于组织提升信息处理的能力,通过解释和组合来自各种来源的复杂信息,进而降低需求、能力等方面的不确定性,帮助公司重新配置资源,提升制造业企业的运营绩效。
此外,少部分研究以AI初创企业作为研究对象,探究该类企业绩效的影响因素。例如,Lammers等(2022)探究了AI初创企业追求可持续发展绩效的倾向,发现由于社会对AI初创企业的主要期望是取得财务上的成功,使得创业者会优先考虑经济目标,所以这些企业会积极追求经济绩效,但对于社会和环境方面的绩效目标并没有明显偏好。同时,Lee等(2022)检验了AI融入程度与高科技企业绩效间的关系,结果发现AI的融入程度越高,越能帮助企业减少人为的错误和偏见,提供解决复杂问题的方案,进而促进企业营业收入增长;另外,当企业拥有互补性技术(如云计算)或坚持内部研发战略时,将为AI访问数据和高性能计算系统提供保障,因此会促进AI融入程度对企业收入增长的正向作用。
综上,现有研究已涵盖了AI对不同绩效类型的影响和AI初创企业绩效的影响因素,但仍存在一些研究不足。例如,在不同情境下AI功能的差异尚未充分理解(Chalmers等,2021;Lou和Wu,2021),导致我们对其存在的多样性还不够清晰。此外,虽然既有研究已从理论角度推导了AI对绩效的影响机制,但实际数据验证和中介机制的深入理解仍需进一步研究。最后,随着企业的生态特征变得更加复杂(McIntyre和Srinivasan,2017;Shaikh和Levina,2019),AI与绩效间的关系也呈现出更多互动和反馈效应,然而现有研究尚未充分关注。
(六)AI对创业治理的挑战
创业治理是一种管理和监督创业企业运营的实践,旨在确保企业目标的实现并管理潜在的风险(Obschonka和Fisch,2022;Taeihagh,2021)。关于AI与创业治理的研究还相对较少,部分研究关注了AI所带来的创业治理问题(Chalmers等,2021;Taeihagh,2021)。具体来说,由于AI逐渐具有了在没有人为干预的情况下自行行动的能力(Baird和Maruping,2021),这引发了关于其过度自主决策和偏见的担忧(Kaplan和Haenlein,2019)。例如,亚马逊的候选人推荐算法具有性别偏见。另外,新创企业可能利用AI进行不道德的商业行为,如操纵潜在的现有客户,使其对某些产品产生依赖甚至上瘾等,以及利用AI从隐私数据中提取有价值的信息以获得巨大的利益(Chalmers等,2021)。同时,许多创业者可能还未完全意识到AI所带来的潜在伦理问题和危害(Obschonka和Fisch,2022)。因此,部分学者开始强调企业必须将负责任地使用数据和确保AI功能的可解释性视为其核心战略,避免出现诸如数据隐私侵犯和不可解释的机器行为的意外后果等问题;同时呼吁创业者需要监控和影响AI,并设置相应的管理方式(Shepherd和Majchrzak,2022)。
综上,研究较少关注AI与创业治理的关系,特别是初创企业如何管理AI使用,如何避免违反相关法律和伦理风险等尚缺乏明确的指导。此外,由于AI既是治理工具又是治理对象(禹信和崔之元,2020),初创企业需要同时运用AI来进行企业治理,并实时监测其治理方式的合规性,这意味着初创企业需要构建AI治理能力,然而当前研究对这一方面尚未充分关注。
(七)AI驱动创业研究中的预测和测量
当前使用AI的创业研究主要包括了预测和测量两方面。首先,有研究使用机器学习对各类创业结果进行预测。例如,Schade和Schuhmacher(2023)使用来自99个国家
其次,部分研究利用机器学习这一工具来测量相关构念。例如,Mansouri和Momtaz(2022)探究了初创企业的环境、社会和治理(ESG)属性与财务绩效之间的关系,为更准确地测量ESG属性,作者根据机器学习算法,创建了一个网页的应用程序,该程序从文本内容中自动计算出初创企业的ESG属性得分。Williamson等(2022)在探究创业者失望与抑郁之间的关系时,为更准确地测量创业者的抑郁程度,使用了机器学习算法检测
总的来说,AI技术,特别是机器学习,为创业研究提供了预测复杂创业事件,并有效测量相关构念的新方式。这些技术不仅扩大了研究者收集和分析大量数据的能力,还有助于发现数据中的潜在模式和看似不相关问题之间的联系(Lévesque等,2022;Obschonka和Audretsch,2020)。然而,使用机器学习进行预测的研究可能因数据复杂性和独特性而难以复制;使用机器学习算法来测量文本中的构念需要更多考虑文本所在的具体语境。此外,也很少有研究尝试将演绎与归纳的研究思路融合,构建新的研究范式。
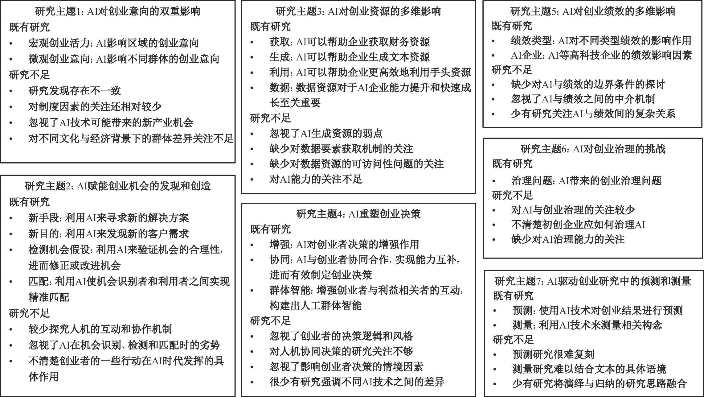
五、研究结论与展望为便于更清楚地展示AI影响创业的研究具体情况,本文总结了既有研究的核心内容和研究不足(详见图6)。针对七个主题的现有研究不足之处,本文从七个方面提出了不同主题下有价值的研究方向。
|
| 图 6 AI影响创业的当前研究框架 |
(一)探讨不同制度框架下AI技术对创业意向和创业活力的影响机制
关于AI对个体创业意向以及经济系统创业活力的影响尚存在较大争议。例如,一方面,制度因素促进了被AI替代或补充的劳动力的创业倾向;另一方面,制度因素制约了处于垄断地位的技术平台在控制创业机会方面的作用。
鉴于此,未来研究应着重考虑在不同制度框架下,AI的发展如何影响不同群体的创业意向以及整个经济系统的创业活力。虽然AI技术对某些劳动力的替代效应已十分明显,但在哪些制度环境下AI能更有效地促进特定群体的创业意向、提升经济系统的创业活力,以及创造更平等的创业机会,仍是一个待解答的问题。因此,建议将分析的重点从企业层面转移到更宏观的层面,以期更全面地理解AI经济中创业意向的独特特征(Chalmers等,2021;Obschonka和Fisch,2022)。未来还应进一步探索并检验不同制度框架下AI发展的影响,包括:(1)AI发展对面临失业风险员工的创业意向的影响;(2)AI发展对经济系统创业活力的影响;(3)不同类型的AI发展(如破坏性和变革性)(Fossen和Sorgner,2021)对不同类型创业意向(如机会型和生存型)(Choi和Kang,2019)的影响。
(二)构建基于AI的机会发现观和机会创造观
当前研究已经揭示了AI在协助创业者识别和利用创业机会方面的关键作用。然而,这一发现还应当在更复杂的背景下理解,即并非所有的创业机会都基于数据,因为创业者仍需要依赖效果推理(Sarasvathy,2001)、创业拼凑(Baker和Nelson,2005)等传统行为识别和开发机会。鉴于此,首先需要探索的问题是:何种类型的创业机会更适合由AI辅助识别或验证?创业者应如何有效利用AI,最大化其在创业机会发现过程中的价值?
其次,现有研究尚未对不同的AI(如机器学习、自然语言处理)及其理论框架(包括符号主义、连接主义)进行细致区分(李修全,2021;Shepherd和Majchrzak,2022)。未来研究应更加深入地分析不同类型的AI如何影响特定类型的创业机会的识别和发展。理解这些技术的功能,将有助于创业企业更加精确地选择和应用AI,以解决特定的商业挑战。
最后,目前的研究通常基于一个核心假设:在创业决策环境中,“搜索”扮演着重要角色。然而,机会创造理论和效果推理理论都对此提出了质疑。例如,Alvarez和Barney(2007)强调创业者并不是在搜索已存在的机会,而是通过行动和市场反应来创造机会。因此,未来研究应该超越传统的创业理论争议,更全面地探索AI如何塑造机会的发现和创造过程。特别是,AI作为一个外部使能者如何与创业行为相互作用,应对不确定性以便创造新的商业机会,将是一个具有前瞻性的研究方向。
(三)关注AI能力的形成与组织嵌入机制
目前,数据资源已被视为新创企业培养和利用AI能力的关键因素(Bessen等,2022;Mikalef和Gupta,2021),但是如何有效地获取这些关键数据资源,其机制尚未得到充分的解析。因此,首先需要探究以下问题:何种类型的企业更易于获取所需的数据资源?哪些因素影响新创企业获取这些关键资源?目前关于AI与创业资源的研究在很大程度上忽略了AI能力的重要性,因此未来研究需要关注:(1)探究AI能力在不同情境下对企业资源利用的影响,揭示其资源利用的机制;(2)比较初创企业的AI能力对资源获取的具体影响。
其次,理解AI能力的微观基础至关重要。现有研究已经在动态能力的微观基础方面做出了贡献(Helfat和Peteraf,2015),但尚未深入探讨AI能力的微观基础问题。未来研究需基于创业者的认知和能力,探究构成AI能力的微观要素,并围绕“个体—结构—过程”框架深入揭示AI能力的形成机制(李炜文等,2021)。最后,情景AI理论(Kemp,2024)提供了一个新视角,即如何将AI嵌入企业的战略能力中,并形成竞争优势。因此,未来研究在探讨AI的战略能力时需要考虑:如何更有效地将AI融入创业企业的组织结构(包括AI的学习机制、知识保护策略、企业惯例与流程的适应性变革等)?
(四)探究AI与创业者的混合决策机制及其结果
近期研究揭示了AI在辅助创业者决策和提升创业绩效方面的显著作用(Jarrahi,2018;Schiavone等,2023)。尽管这些研究提供了宝贵的见解,但是在不同AI技术之间的差异方面,尚存在一定的探索空间。例如,不同的机器学习算法在预测准确性上存在显著差异(Schade和Schuhmacher,2023),这种差异可能导致其在辅助决策时产生不同的结果。此外,创业者的认知能力和决策技巧也会影响AI决策支持的效果。因此,首先需要更深入地探索创业者如何结合AI的不同功能进行复杂情景下的决策,以及创业者在与ChatGPT等AI共同制定决策时,其提问能力对决策效果的影响。
其次,人机协同决策对个体决策过程的影响也值得研究。Moldoveanu(2019)指出,算法可以在解决问题之前协助战略管理者提出和评估问题,定义“足够好的解决方案”,并优化解决问题的方式。Jia等(2024)发现,虽然AI的协助可以提升高技能员工的创造力,但会导致低技能员工的负面情绪。因此,未来应探究在人机协同工作中,创业者的哪些决策效率会得到提升或降低,以及长期协同后,创业者的决策自信水平如何变化。例如,Dell'Acqua等(2023)发现,使用高质量AI的招聘人员可能变得依赖AI,导致决策能力下降。未来需关注这种人机混合决策机制带来的后果,以及如何平衡人机协同的利弊。
最后,目前只有少量研究聚焦于人工群体智能,但是其在创业生态系统中的潜在作用不容忽视。已经有研究指出,AI会影响创业生态系统中利益相关者的互动方式(Shepherd和Majchrzak,2022),未来可以进一步采用人工群体智能,探索其对创业生态系统活力、繁荣和演化的具体机制,以及如何更有效地利用人工群体智能促进创业生态系统的健康发展。
(五)探索AI与企业绩效的共演机制
目前文献主要关注AI对各类绩效的提升作用(Lee等,2022;Reis等,2020),探讨其中的影响机制则相对不足。因此,未来研究需要结合不同理论视角和情境,深入探究AI技术或能力是如何影响企业的创业绩效的。例如,从以下理论视角出发,研究者可以进一步拓展研究空间:(1)基于资源基础观和动态能力视角,探究平台企业如何通过AI能力影响平台用户的价值感知与获取,进而作用于企业的用户规模和增长率;(2)采用复合基础观(Luo和Child,2015),深入分析高新技术企业如何通过AI技术推动复杂产品的创新,影响企业的创新绩效;(3)从数据的自生长性(generativity)出发,研究特定的AI技术如何助力制造业企业持续获取数据资源,以改进运营绩效。
此外,AI的核心特征(自主性和互动性)促使组织间的互动更加紧密,企业边界变得模糊,导致企业逐渐成为商业生态系统的一部分(李修全,2021)。在这个生态系统中,AI与创业绩效之间的关系存在复杂的反馈机制和增强回路(van Lancker等,2023)。例如,Sjödin等(2021)发现AI制造商通过提升企业的AI能力,实现商业模式的价值创造、交付和捕获,而企业的商业模式创新又通过反馈循环进一步扩张企业的AI能力。因此,未来可以探究AI能力与创业企业绩效之间的交互影响,构建AI能力与企业绩效间的共演机制。
(六)丰富AI时代的创业治理机制
首先,未来研究应深入探讨创业者和创业企业如何应对AI带来的伦理挑战。这包括研究如何在组织内部有效治理AI,以及如何更好地发挥AI在创业治理中的优势,并避免潜在的风险。因此,建立系统性的流程、规定和框架对于确保AI合乎道德规范地使用至关重要。同时,应当鼓励研究者借鉴负责任式创新的理论构建方式(梅亮和陈劲,2015),发展一套完整的负责任式创业理论框架。
其次,虽然AI给创业治理带来诸多不确定性,但创业企业也能从中受益。例如,AI的民主能力可以提升企业内部治理的效率(Sjödin等,2021)。同时,这也凸显了创业企业培养其AI治理能力的重要性。因此,未来研究应探讨AI治理能力的关键要素和结构,以及在资源有限的情况下,初创企业如何提升这一能力。此外,也应该研究在企业成长过程中哪些AI治理能力能够发挥重要作用。
(七)深化AI方法在创业研究中的应用
尽管在使用AI进行创业结果预测和变量测量方面已经取得了一定的进展(Freiberg和Matz,2023;Garkavenko等,2023),但在这两方面仍面临巨大挑战。首先,在结果预测方面,由于数据和算法的独特性,现有研究成果很难有效复刻。未来应着重公开详细的数据获取、整合和清洗过程,以提高研究的外部效度。其次,在变量测量方面,大多数研究还局限于使用词频,从非结构化数据中测量构念,这种方法无法准确地理解文本的具体语境(于晓宇等,2022)。因此,未来研究应采用更先进的自然语言处理工具,以提高构念测量的准确性。此外,在管理学和会计学研究中已经利用机器学习进行因果推断和理论建构(刘景江等,2023),但是在创业研究领域采用这类方法的研究还很少见。未来研究应更多地利用结构化和非结构化数据,结合机器学习技术,提升因果推断的有效性,更好地预测创业活动的影响因素。
最后,面对大数据和AI技术的快速发展,许多研究已采用归纳推理的方法,即“让数据说话”。这种方法虽然在产生可操作的实用知识方面具有优势,但在累积理论知识方面存在限制,并且数据私有权问题也增加了研究的复杂性(Johnson等,2019)。因此,探索如何将基于演绎推理的传统研究范式与基于归纳推理的大数据驱动研究范式相结合,构建既能丰富现有理论又能有效利用大数据分析的新研究范式,是一个有价值的研究方向。
| [1] | 蔡莉, 葛宝山, 蔡义茹. 中国转型经济背景下企业创业机会与资源开发行为研究[J]. 管理学季刊, 2019, 4(2): 44–62,134. |
| [2] | 陈晓红, 李杨扬, 宋丽洁, 等. 数字经济理论体系与研究展望[J]. 管理世界, 2022, 38(2): 208–224. |
| [3] | 李炜文, 于晓宇, 任之光, 等. 中国情境下战略与创业微观基础研究机遇与挑战——首届战略与创业微观基础学术会议综述[J]. 研究与发展管理, 2021, 33(6): 175–182. |
| [4] | 李修全. 智能化变革: 人工智能技术进化与价值创造[M]. 北京: 清华大学出版社, 2021. |
| [5] | 刘景江, 郑畅然, 洪永淼. 机器学习如何赋能管理学研究?——国内外前沿综述和未来展望[J]. 管理世界, 2023, 39(9): 191–215. |
| [6] | 刘志阳, 王泽民. 人工智能赋能创业: 理论框架比较[J]. 外国经济与管理, 2020, 42(12): 3–16. |
| [7] | 梅亮, 陈劲. 责任式创新: 源起、归因解析与理论框架[J]. 管理世界, 2015(8): 39–57. |
| [8] | 项国鹏, 高挺, 万时宜. 数字时代下创业企业与用户如何开发机会实现价值共创?[J]. 管理评论, 2022, 34(2): 89–101,141. |
| [9] | 于晓宇, 曹港, 张玉利. 基于计算机辅助文本分析技术的创业导向中文词表开发[J]. 管理学报, 2022, 19(11): 1657–1665. |
| [10] | 禹信, 崔之元. 人工智能与公共管理研究: 技术可能性、议题重构和治理创新[J]. 中国行政管理, 2020(3): 6–11. |
| [11] | Ajzen I. The theory of planned behavior[J]. Organizational Behavior and Human Decision Processes, 1991, 50(2): 179–211. |
| [12] | Altman E I, Balzano M, Giannozzi A, et al. Revisiting SME default predictors: The Omega Score[J]. Journal of Small Business Management, 2023, 61(6): 2383–2417. |
| [13] | Alvarez S A, Barney J B. Discovery and creation: Alternative theories of entrepreneurial action[J]. Strategic Entrepreneurship Journal, 2007, 1(1-2): 11–26. |
| [14] | Antretter T, Blohm I, Grichnik D, et al. Predicting new venture survival: A Twitter-based machine learning approach to measuring online legitimacy[J]. Journal of Business Venturing Insights, 2019, 11: e00109. |
| [15] | Bahoo S, Cucculelli M, Qamar D. Artificial intelligence and corporate innovation: A review and research agenda[J]. Technological Forecasting and Social Change, 2023, 188: 122264. |
| [16] | Baird A, Maruping L M. The next generation of research on is use: A theoretical framework of delegation to and from agentic is artifacts[J]. MIS Quarterly, 2021, 45(1): 315–341. |
| [17] | Baker T, Nelson R E. Creating something from nothing: Resource construction through entrepreneurial bricolage[J]. Administrative Science Quarterly, 2005, 50(3): 329–366. |
| [18] | Bessen J, Impink S M, Reichensperger L, et al. The role of data for AI startup growth[J]. Research Policy, 2022, 51(5): 104513. |
| [19] | Burström T, Parida V, Lahti T, et al. AI-enabled business-model innovation and transformation in industrial ecosystems: A framework, model and outline for further research[J]. Journal of Business Research, 2021, 127: 85–95. |
| [20] | Busenitz L W, Barney J B. Differences between entrepreneurs and managers in large organizations: Biases and heuristics in strategic decision-making[J]. Journal of Business Venturing, 1997, 12(1): 9–30. |
| [21] | Chalmers D, MacKenzie N G, Carter S. Artificial intelligence and entrepreneurship: Implications for venture creation in the fourth industrial revolution[J]. Entrepreneurship Theory and Practice, 2021, 45(5): 1028–1053. |
| [22] | Chatterjee S, Chaudhuri R, Vrontis D, et al. SME entrepreneurship and digitalization—the potentialities and moderating role of demographic factors[J]. Technological Forecasting and Social Change, 2022, 179: 121648. |
| [23] | Choi D Y, Kang J H. Net job creation in an increasingly autonomous economy: The challenge of a generation[J]. Journal of Management Inquiry, 2019, 28(3): 300–305. |
| [24] | Cockburn I M, Henderson R, Stern S. The impact of artificial intelligence on innovation: An exploratory analysis[A]. Agrawal A, Gans J, Goldfarb A. The economics of artificial intelligence: An agenda[M]. Chicago: University of Chicago Press, 2019. |
| [25] | Daugherty P R, Wilson H J. Human+ machine: Reimagining work in the age of AI[M]. Boston: Harvard Business Review Press, 2018. |
| [26] | Davenport T, Guha A, Grewal D, et al. How artificial intelligence will change the future of marketing[J]. Journal of the Academy of Marketing Science, 2020, 48(1): 24–42. |
| [27] | Davidsson P, Recker J, Von Briel F. External enablement of new venture creation: A framework[J]. Academy of Management Perspectives, 2020, 34(3): 311–332. |
| [28] | Decker R A, Haltiwanger J, Jarmin R S, et al. Declining dynamism, allocative efficiency, and the productivity slowdown[J]. American Economic Review, 2017, 107(5): 322–326. |
| [29] | Dell'Acqua F, McFowland III E, Mollick E, et al. Navigating the jagged technological frontier: Field experimental evidence of the effects of AI on knowledge worker productivity and quality[R]. No. 24-013, 2023. |
| [30] | D'Mello J F. Universal basic income and entrepreneurial pursuit in an autonomous society[J]. Journal of Management Inquiry, 2019, 28(3): 306–310. |
| [31] | Du H Y, Zhang R C, Niyato D, et al. Exploring collaborative distributed diffusion-based AI-generated content (AIGC) in wireless networks[J]. IEEE Network, 2024, 38(3): 178–186. |
| [32] | Dubey R, Gunasekaran A, Childe S J, et al. Big data analytics and artificial intelligence pathway to operational performance under the effects of entrepreneurial orientation and environmental dynamism: A study of manufacturing organisations[J]. International Journal of Production Economics, 2020, 226: 107599. |
| [33] | Eckhardt J T, Shane S A. Opportunities and entrepreneurship[J]. Journal of Management, 2003, 29(3): 333–349. |
| [34] | Ellis L. Research methods in the social sciences[M]. Madison: Brown & Benchmark Pub, 1994. |
| [35] | Fossen F M, Sorgner A. Digitalization of work and entry into entrepreneurship[J]. Journal of Business Research, 2021, 125: 548–563. |
| [36] | Freiberg B, Matz S C. Founder personality and entrepreneurial outcomes: A large-scale field study of technology startups[J]. Proceedings of the National Academy of Sciences of the United States of America, 2023, 120(19): e2215829120. |
| [37] | Garbuio M, Lin N. Artificial intelligence as a growth engine for health care startups: Emerging business models[J]. California Management Review, 2019, 61(2): 59–83. |
| [38] | Garkavenko M, Beliaeva T, Gaussier E, et al. Assessing the factors related to a start-up's valuation using prediction and causal discovery[J]. Entrepreneurship Theory and Practice, 2023, 47(5): 2017–2044. |
| [39] | Gaspar R, Pedro C, Panagiotopoulos P, et al. Beyond positive or negative: Qualitative sentiment analysis of social media reactions to unexpected stressful events[J]. Computers in Human Behavior, 2016, 56: 179–191. |
| [40] | Giuggioli G, Pellegrini M M. Artificial intelligence as an enabler for entrepreneurs: A systematic literature review and an agenda for future research[J]. International Journal of Entrepreneurial Behavior & Research, 2023, 29(4): 816–837. |
| [41] | Guo L, Wei Y S, Sharma R, et al. Investigating e-business models' value retention for start-ups: The moderating role of venture capital investment intensity[J]. International Journal of Production Economics, 2017, 186: 33–45. |
| [42] | Hartmann P, Henkel J. The rise of corporate science in AI: Data as a strategic resource[J]. Academy of Management Discoveries, 2020, 6(3): 359–381. |
| [43] | Helfat C E, Peteraf M A. Managerial cognitive capabilities and the microfoundations of dynamic capabilities[J]. Strategic Management Journal, 2015, 36(6): 831–850. |
| [44] | Jarrahi M H. Artificial intelligence and the future of work: Human-AI symbiosis in organizational decision making[J]. Business Horizons, 2018, 61(4): 577–586. |
| [45] | Jia N, Luo X M, Fang Z, et al. When and how artificial intelligence augments employee creativity[J]. Academy of Management Journal, 2024, 67(1): 5–32. |
| [46] | Johnson S L, Gray P, Sarker S. Revisiting is research practice in the era of big data[J]. Information and Organization, 2019, 29(1): 41–56. |
| [47] | Kaplan A, Haenlein M. Siri, Siri, in my hand: Who's the fairest in the land? On the interpretations, illustrations, and implications of artificial intelligence[J]. Business Horizons, 2019, 62(1): 15–25. |
| [48] | Kemp A. Competitive advantage through artificial intelligence: Toward a theory of situated AI[J]. Academy of Management Review, 2024, 49(3): 618–635. |
| [49] | Koumbarakis P, Volery T. Predicting new venture gestation outcomes with machine learning methods[J]. Journal of Small Business Management, 2023, 61(5): 2227–2260. |
| [50] | Lammers T, Rashid L, Kratzer J, et al. An analysis of the sustainability goals of digital technology start-ups in Berlin[J]. Technological Forecasting and Social Change, 2022, 185: 122096. |
| [51] | LeCun Y, Bengio Y, Hinton G. Deep learning[J]. Nature, 2015, 521(7553): 436–444. |
| [52] | Lee Y S, Kim T, Choi S, et al. When does AI pay off? AI-adoption intensity, complementary investments, and R&D strategy[J]. Technovation, 2022, 118: 102590. |
| [53] | Leonardi P M. When flexible routines meet flexible technologies: Affordance, constraint, and the imbrication of human and material agencies[J]. MIS Quarterly, 2011, 35(1): 147–167. |
| [54] | Lou B W, Wu L. AI on drugs: Can artificial intelligence accelerate drug development? Evidence from a large-scale examination of bio-pharma firm[J]. MIS Quarterly, 2021, 45(3): 1451–1482. |
| [55] | Luo Y D, Child J. A composition-based view of firm growth[J]. Management and Organization Review, 2015, 11(3): 379–411. |
| [56] | Lupp D. Effectuation, causation, and machine learning in co-creating entrepreneurial opportunities[J]. Journal of Business Venturing Insights, 2023, 19: e00355. |
| [57] | Majchrzak A, Malhotra A, Zaggl M A. How open crowds self-organize[J]. Academy of Management Discoveries, 2021, 7(1): 104–129. |
| [58] | Mansouri S, Momtaz P P. Financing sustainable entrepreneurship: ESG measurement, valuation, and performance[J]. Journal of Business Venturing, 2022, 37(6): 106258. |
| [59] | Mariani M M, Machado I, Magrelli V, et al. Artificial intelligence in innovation research: A systematic review, conceptual framework, and future research directions[J]. Technovation, 2023, 122: 102623. |
| [60] | McIntyre D P, Srinivasan A. Networks, platforms, and strategy: Emerging views and next steps[J]. Strategic Management Journal, 2017, 38(1): 141–160. |
| [61] | Metcalf L, Askay D A, Rosenberg L B. Keeping humans in the loop: Pooling knowledge through artificial swarm intelligence to improve business decision making[J]. California Management Review, 2019, 61(4): 84–109. |
| [62] | Mikalef P, Gupta M. Artificial intelligence capability: Conceptualization, measurement calibration, and empirical study on its impact on organizational creativity and firm performance[J]. Information & Management, 2021, 58(3): 103434. |
| [63] | Moldoveanu M C. Intelligent artificiality: Algorithmic microfoundations for strategic problem solving[M]. Boston: Harvard Business School, 2019. |
| [64] | Nambisan S, Wright M, Feldman M. The digital transformation of innovation and entrepreneurship: Progress, challenges and key themes[J]. Research Policy, 2019, 48(8): 103773. |
| [65] | New Oxford Dictionary. Artificial intelligence[EB/OL]. https://www.oed.com/dictionary/artificial-intelligence_n?tab=meaning_and_use#38531565, 2023. |
| [66] | Obschonka M, Audretsch D B. Artificial intelligence and big data in entrepreneurship: A new era has begun[J]. Small Business Economics, 2020, 55(3): 529–539. |
| [67] | Obschonka M, Fisch C. Artificial intelligence and entrepreneurship research[M]. Oxford: Oxford University Press, 2022. |
| [68] | Obschonka M, Lee N, Rodríguez-Pose A, et al. Big data methods, social media, and the psychology of entrepreneurial regions: Capturing cross-county personality traits and their impact on entrepreneurship in the USA[J]. Small Business Economics, 2020, 55(3): 567–588. |
| [69] | Oo P P, Jiang L, Sahaym A, et al. Actions in words: How entrepreneurs use diversified and changing speech acts to achieve funding success[J]. Journal of Business Venturing, 2023, 38(2): 106289. |
| [70] | Reis C, Ruivo P, Oliveira T, et al. Assessing the drivers of machine learning business value[J]. Journal of Business Research, 2020, 117: 232–243. |
| [71] | Rosenberg L, Lungren M, Halabi S, et al. Artificial Swarm Intelligence employed to Amplify Diagnostic Accuracy in Radiology[A]. Proceedings of the IEEE 9th annual information technology, electronics and mobile communication conference[C]. Vancouver: IEEE, 2018. |
| [72] | Sabahi S, Parast M M. The impact of entrepreneurship orientation on project performance: A machine learning approach[J]. International Journal of Production Economics, 2020, 226: 107621. |
| [73] | Sarasvathy S D. Causation and effectuation: Toward a theoretical shift from economic inevitability to entrepreneurial contingency[J]. The Academy of Management Review, 2001, 26(2): 243–263. |
| [74] | Savin I, Chukavina K, Pushkarev A. Topic-based classification and identification of global trends for startup companies[J]. Small Business Economics, 2023, 60(2): 659–689. |
| [75] | Schade P, Schuhmacher M C. Predicting entrepreneurial activity using machine learning[J]. Journal of Business Venturing Insights, 2023, 19: e00357. |
| [76] | Schiavone F, Pietronudo M C, Sabetta A, et al. Designing AI implications in the venture creation process[J]. International Journal of Entrepreneurial Behavior & Research, 2023, 29(4): 838–859. |
| [77] | Shaikh M, Levina N. Selecting an open innovation community as an alliance partner: Looking for healthy communities and ecosystems[J]. Research Policy, 2019, 48(8): 103766. |
| [78] | Shane S, Venkataraman S. The promise of entrepreneurship as a field of research[J]. Academy of Management Review, 2000, 25(1): 217–226. |
| [79] | Shapiro C. Protecting competition in the American economy: Merger control, tech titans, labor markets[J]. Journal of Economic Perspectives, 2019, 33(3): 69–93. |
| [80] | Shepherd D A, Majchrzak A. Machines augmenting entrepreneurs: Opportunities (and threats) at the Nexus of artificial intelligence and entrepreneurship[J]. Journal of Business Venturing, 2022, 37(4): 106227. |
| [81] | Shepherd D A, Williams T A, Patzelt H. Thinking about entrepreneurial decision making: Review and research agenda[J]. Journal of Management, 2015, 41(1): 11–46. |
| [82] | Short C E, Short J C. The artificially intelligent entrepreneur: ChatGPT, prompt engineering, and entrepreneurial rhetoric creation[J]. Journal of Business Venturing Insights, 2023, 19: e00388. |
| [83] | Si S, Hall J, Suddaby R, et al. Technology, entrepreneurship, innovation and social change in digital economics[J]. Technovation, 2023, 119: 102484. |
| [84] | Sjödin D, Parida V, Palmié M, et al. How AI capabilities enable business model innovation: Scaling AI through co-evolutionary processes and feedback loops[J]. Journal of Business Research, 2021, 134: 574–587. |
| [85] | Taeihagh A. Governance of artificial intelligence[J]. Policy and Society, 2021, 40(2): 137–157. |
| [86] | Thompson E R. Individual entrepreneurial intent: Construct clarification and development of an internationally reliable metric[J]. Entrepreneurship Theory and Practice, 2009, 33(3): 669–694. |
| [87] | Townsend D M, Hunt R A. Entrepreneurial action, creativity, & judgment in the age of artificial intelligence[J]. Journal of Business Venturing Insights, 2019, 11: e00126. |
| [88] | Truong Y. Startup category membership and boundary expansion in the field of artificial intelligence[J]. International Journal of Entrepreneurial Behavior & Research, 2023, 30(2-3): 398–420. |
| [89] | Tversky A, Kahneman D. Judgment under uncertainty: Heuristics and biases: Biases in judgments reveal some heuristics of thinking under uncertainty[J]. Science, 1974, 185(4157): 1124–1131. |
| [90] | van Gelderen M, Wiklund J, McMullen J S. Entrepreneurship in the future: A delphi study of ETP and JBV editorial board members[J]. Entrepreneurship Theory and Practice, 2021, 45(5): 1124–1131. |
| [91] | van Lancker E, Knockaert M, Collewaert V, et al. Preparing for scaling: A study on founder role evolution[J]. Journal of Business Venturing, 2023, 38(4): 106315. |
| [92] | von Briel F, Davidsson P, Recker J. Digital technologies as external enablers of new venture creation in the IT hardware sector[J]. Entrepreneurship Theory and Practice, 2018, 42(1): 47–69. |
| [93] | von Krogh G. Artificial intelligence in organizations: New opportunities for phenomenon-based theorizing[J]. Academy of Management Discoveries, 2018, 4(4): 404–409. |
| [94] | Williamson A J, Drencheva A, Battisti M. Entrepreneurial disappointment: Let down and breaking down, a machine-learning study[J]. Entrepreneurship Theory and Practice, 2022, b,46(6): 1500–1533. |
| [95] | Wilson H J, Daugherty P R, Shukla P. How one clothing company blends AI and human expertise[EB/OL]. https://hbr.org/2016/11/how-one-clothing-company-blends-ai-and-human-expertise, 2016. |
| [96] | Zhang J, Soh P H, Wong P K. Entrepreneurial resource acquisition through indirect ties: Compensatory effects of prior knowledge[J]. Journal of Management, 2010, 36(2): 511–536. |
| [97] | Zhu F, Liu Q H. Competing with complementors: An empirical look at Amazon. com[J]. Strategic Management Journal, 2018, 39(10): 2618–2642. |